
7月6日,美国正式对340亿美元中国产品加征25%关税,中国随之对美国同等规模的商品征收25%的关税。此轮中国对美征收关税的产品包含了纺织行业的重要原料——棉花。
7月11日,美国宣布对来自中国的2000亿商品叠加征收10%的关税,本次征税涉及6000多个税号的产品,征税清单长达205页,包含了纤维、纺织材料,帽子、玻纤织物等纺织相关的产品,服装、服饰、家纺、鞋类产品不在此目录中。
一、棉花关税对行业的影响
2017年我国消耗的棉花755万吨,进口棉花115万吨,其中50.53万吨来自于美国,占比达44%。在配额内关税将由1%增加至26%,每吨的进口成本增加3500元以上。产业用纺织品企业中,衬布、篷帆企业有一定的用棉量,部分企业使用美棉,关税增加后会给企业产生影响,但可以通过进口棉纱来部分化解。行业内纯棉水刺非织造布企业直接使用棉花,美棉关税上升会给这些企业的成本带来较大影响;目前我国纯棉非织造布的产能在7万吨左右,棉花需求量相对于传统棉纺相比要小很多,可以转而使用其他地区的产品来替代美棉。因此美棉进口关税上涨,短期内对产业用纺织品的影响不会很明显。
二、第二轮加征关税的影响
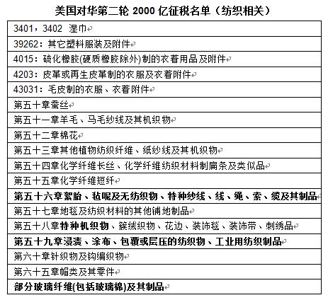
根据中国纺织企业国际产能合作联盟初步整理,本次加征10%关税的产品涉及了HS50-60章的几乎所有产品。包括各种原料(棉、毛、丝、麻和化学纤维)的所有纱线、面料/织物,以及产业用纺织品和一部分纺织机械类产品,涉及的年对美出口金额约为40亿美元。
本轮2000亿关税,涉及到几乎所有的产业用纺织品,但是以下产品不在目录清单中:
2017年我国出口至美国的产业用纺织品为37.4亿美元,是我国产业用纺织品最大的出口市场,占我国出口总额的15.4%,我国对美国市场的依赖程度不是很高。
在上表所列的主要产品中,中国是美国最大的出口国,但中国产品在美国进口市场的份额不是很高,德国、日本等发达国家,越南、印度等新兴的发展中国家,加拿大、墨西哥等周边国家对美国的出口量都比较大。如中国非织造布在美国进口市场的份额是22.7%,德国、日本、加拿大和墨西哥的份额达到了33%。
此次加征10%的关税,对产业用纺织品的对美出口会产生较大的影响。以非织造布为例,美国进口非织造布的关税税率为0,对中国非织造布产品加征10%的关税后,中国产品的价格优势会下降,而且欧美日公司也加快了在美国市场的投资布局,这些均会在一定程度上影响到我国非织造布产业的出口,长期可能会改变非织造布的全球供应链结构。医用敷料、非织造布制防护服和尿裤卫生巾等重要的非织造布制品不在此次名单中,一定程度上缓解了国内非织造布产业的压力。
毡布、帐篷,线绳(缆)带,产业用涂层织物,合成革、革基布等中国具有技术和成本优势的产业,其他发展中国家很难建立完整的产业链来挑战我们的市场地位。
所以,本次美国对2000亿中国商品加征10%的关税,对我国产业用纺织品行业的出口影响在短期内是可控的,但是长期来看可能会改变全球的供应链体系,要引起行业特别是骨干企业的重视,提早考虑应对措施。